欢迎预约演示

留下您的联系方式,我们将尽快跟您沟通

智慧托育

托育装备

托育人才

提交预约
更多联系方式

联系我们

您可以拨打我们的客服人员电话或扫码添加客服微信

400-689-2598 电话服务时间: 工作日 9:00-18:00

普惠托育机构每个托位补助1万!厦门出台新政助力婴幼儿照护
2023-11-29 11:35:21

厦门市财政局等3部门印发《厦门市普惠性婴幼儿照护服务机构补助实施办法》(以下简称《实施办法》)。

据悉,普惠托育服务是指面向3岁以下婴幼儿家庭提供的,质量有保障、价格可承受、方便可及的婴幼儿照护服务。

按照《实施办法》,普惠托育机构补助包含建设补助、运营补助和示范性奖励。其中,对开设普惠托班服务的幼儿园,每个托位一次性补助改造费1000元。新改扩建普惠托位的托育机构 (不含幼儿园托班) ,每个托位一次性补助建设费10000元,第一年拨付40%,第二年拨付30%,第三年拨付30%。

此外,普惠托育机构收托24个月龄以上至满足入幼儿园小班条件的幼儿(托大班),每人每月补助300元;收托12-24个月龄幼儿(托小班),每人每月补助400元;收托12个月龄以下婴儿(乳儿班),每人每月补助600元。

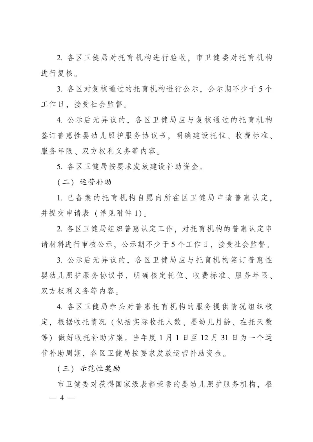
如下为政策原文:

图片

图片

图片

图片

图片

图片

图片

图片

图片




图片




来源:厦门市卫生健康委员会


普惠托育机构每个托位补助1万!厦门出台新政助力婴幼儿照护
2023-11-29 11:35:21

厦门市财政局等3部门印发《厦门市普惠性婴幼儿照护服务机构补助实施办法》(以下简称《实施办法》)。

据悉,普惠托育服务是指面向3岁以下婴幼儿家庭提供的,质量有保障、价格可承受、方便可及的婴幼儿照护服务。

按照《实施办法》,普惠托育机构补助包含建设补助、运营补助和示范性奖励。其中,对开设普惠托班服务的幼儿园,每个托位一次性补助改造费1000元。新改扩建普惠托位的托育机构 (不含幼儿园托班) ,每个托位一次性补助建设费10000元,第一年拨付40%,第二年拨付30%,第三年拨付30%。

此外,普惠托育机构收托24个月龄以上至满足入幼儿园小班条件的幼儿(托大班),每人每月补助300元;收托12-24个月龄幼儿(托小班),每人每月补助400元;收托12个月龄以下婴儿(乳儿班),每人每月补助600元。

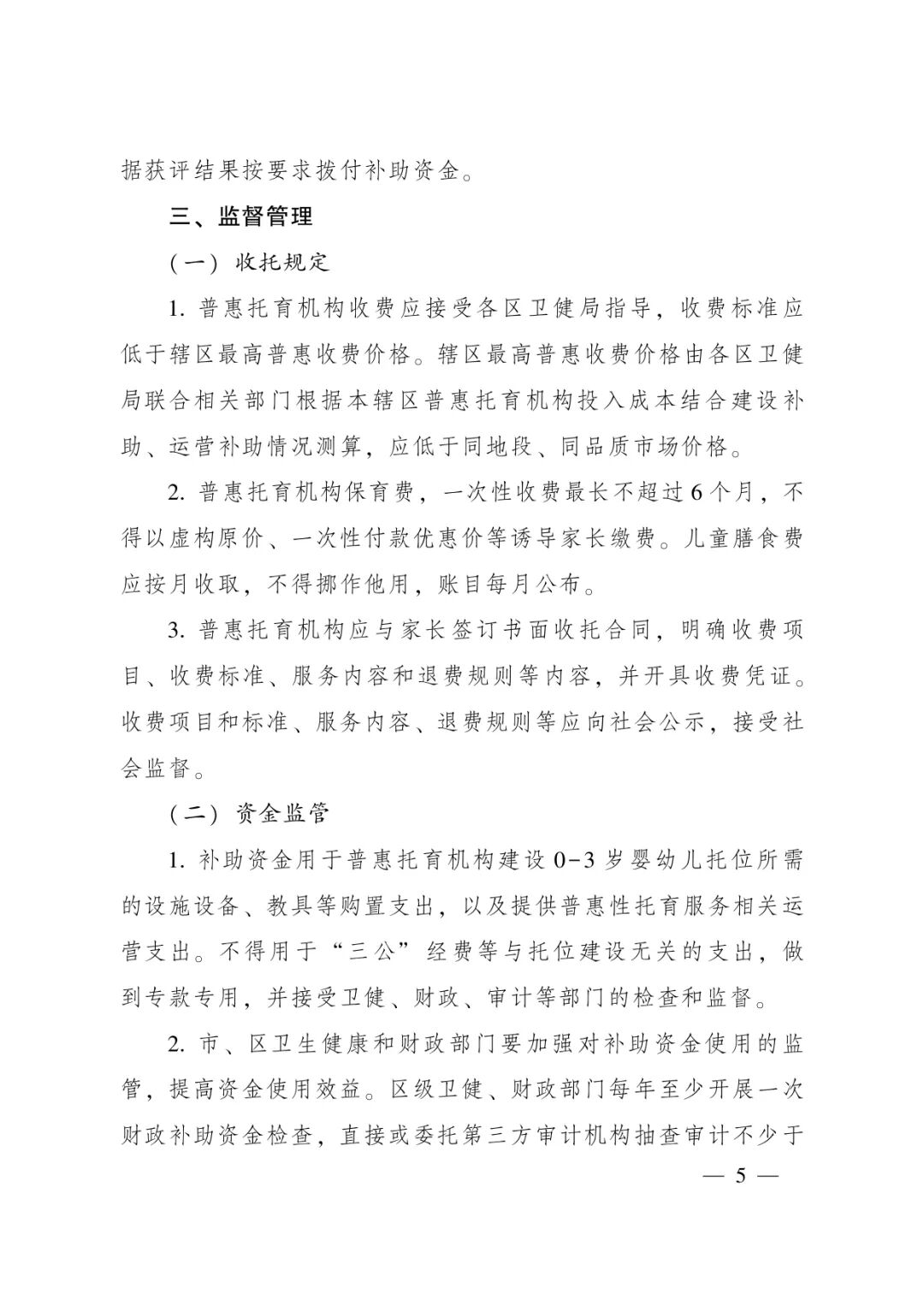
如下为政策原文:

图片

图片

图片

图片

图片

图片

图片

图片

图片




图片




来源:厦门市卫生健康委员会


让我们开始吧

全景智慧托育,全套托育装备,全程人才培养

预约体验

尚自然 展个性 开心智

我们的价值观

诚信·乐观·创新·成功

©Copyright 北京京学信息科技集团有限公司 版权所有 复制必究 未经书面授权禁止使用 京ICP备2022030170号-2 营业执照信息查询

让我们开始吧

全景智慧托育,全套托育装备,全程人才培养

预约体验

尚自然 展个性 开心智

我们的价值观

诚信·乐观·创新·成功

©Copyright 北京京学信息科技集团有限公司 版权所有 复制必究 未经书面授权禁止使用

京ICP备2022030170号-2 营业执照信息查询